九游会电竞-九游会登录j9入口
九游会电竞-九游会登录j9入口
/
九游会电竞-九游会登录j9入口
九游会登录j9入口的服务
精益动态
精益活动
精益图书
精益工具书
精益管理
精益应用
图书套装
原版英文书
知识平台
关于九游会电竞
关于九游会电竞
about us
我们的团队
联系九游会电竞
丰田生产体系如何在不同的企业落地——三位一体精益管理体系-九游会电竞
九游会电竞-九游会登录j9入口
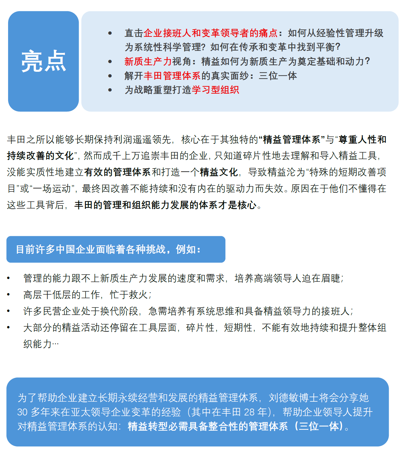
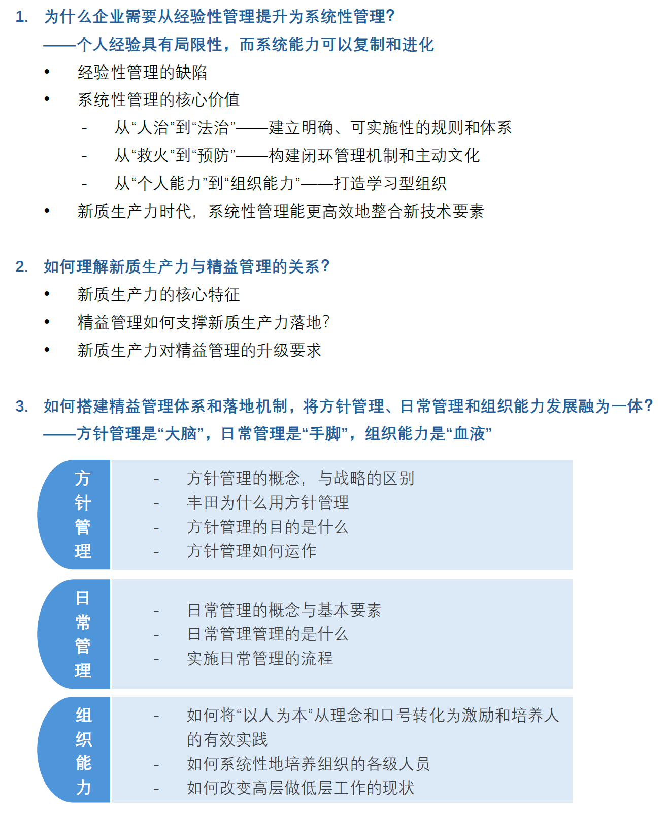
【三位一体高管研修班】 如何从经验性管理转化为系统性管理
【三位一体高管研修班】 如何从经验性管理转化为系统性管理
开始时间:2025年9月26日
活动地址:上海
报名截止:2025年9月20日
分享至:
返回顶部
登录
请输入您的手机号码:
请输入您的密码
自动登录
登录
微信快捷登录
注册
注册
微信快捷登录
找回密码
请输入你的用户名或电子邮件地址, 你将获得一个密码重置链接.
找回密码
网站地图